智慧农业
机房|变电站|动环辅控系统
水文|地质灾害监测
气象站
水质监测
温(湿)度监测
气体浓度监测
暖通新风|工业控制
环保监测
特殊场所环境监测
主机|模块系列
智慧农业整体解决方案
一站式赋能农业生产高质量发展
虫情/孢子在线监测系统
实时捕捉病虫害,精准预警防控
杀虫灯
物理诱杀害虫,绿色守护作物
鼠害监测站
智能监测鼠情,科学防治鼠害
智能测控一体化闸门
自动调控闸门,赋能灌区信息化建设
温室大棚环境监测/控制系统
自动调控温光水气肥,优化生长环境
土壤质量在线监测系统
服务生产种植,地灾研究,改善土质
农业气象站
精准采集气象数据,助力生产决策
苗情监测站
跟踪苗情长势,助力精细化管理
LoRa无线灌溉控制/数据采集系统
无线传输+智能灌溉,节水省工
稻田水位计
精准监测稻田水位,智能调控灌溉量
智慧养殖环境监控终端
监测养殖环境,保障畜禽健康
植物性状仪器
量化植物指标,辅助科研生产
环境监控终端传感器
集成烟感水浸入侵,夯实监测基础
红外空调控制器
红外遥控+智能调控,无人值守
SF6泄露报警系统
监测SF6浓度,快速预警安全风险
小型机房/配电室环境监控系统
全方位监测,保障设备稳定运行
动力环境监控系统
一体化监控,智能预警高效运维
动力环境监控系统服务器
承载数据存储分析,支撑系统运行
安卓显示屏
高清触控,适配动环可视化展示
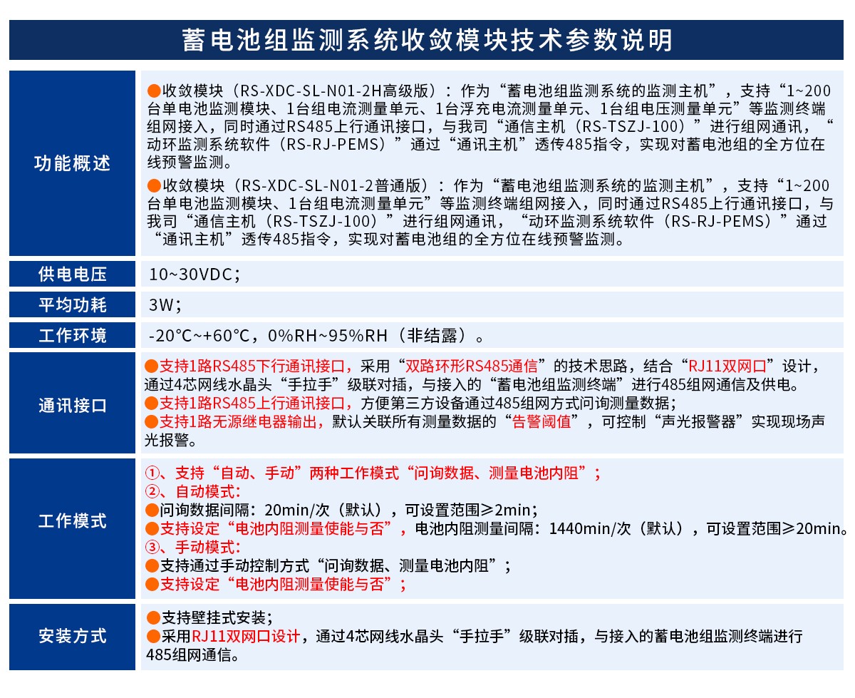
蓄电池组监测系统
监测电压内阻,预判电池健康
UPS/精密空调监控系统
24小时监测,异常及时告警
动环视频监控系统
视频联动监测,实现可视化管理
动环门禁管理系统
权限管控+记录,强化机房安防
动环告警系统
多渠道推送告警,快速响应故障
GNSS位移监测站
捕捉微小位移,守护结构地质安全
水雨情监测系统
采集降雨水位,支撑防汛抗旱
城市生命线安全监测
全覆盖管网,筑牢城市安全防线
多普勒流量流速监测
精准测流,适配灌渠、市政管网领域
内部位移监测站(测斜仪)
监测岩土变形,预警边坡基坑风险
电子水尺
等精度测水位,提升水利管理效率
液位计
精准监测液位,适配多场景应用
雷达流量计
雷达探测,全天候测流量流速
渗压监测
监测岩土渗压,防范渗透破坏
振弦式传感器
感知应力应变,适配多工程领域
地质灾害安全监测
预警滑坡泥石流,减少灾害损失
倾角传感器
高精度测倾斜,保障结构稳定
裂缝计
监测结构裂缝变化,预警坍塌风险
静力水准仪
监测结构沉降,保障工程安全
4G语音报警器
4G全网通,快速传递告警信息
气象类传感器
采集温湿风压,夯实气象数据
手持式气象站
便携快速测量,满足移动监测
机械式手持气象站
机械传感,稳定适配户外测量
便携式气象站
一体化便携,多参数气象监测
便携式气象站(机械式)
机械+便携,复杂环境监测
光伏气象站
监测太阳辐射,助力光伏高效运行
小型自动气象站
高度集成,预警小范围气象灾害
负氧离子监测
监测负离子浓度,助力环境评估
水雨情监测站
同步采集降雨水位,防汛监测
雨量气象站
高精度测降雨量,支撑水资源管理
森林防火气象站
保护森林生态,预警火灾风险
校园气象站
气象科普+环保教育,助力气象教学
车载气象站
随车部署,适配移动场景监测
公路气象站
监测能见度路温,保障交通安全
超声波气象站
超声波传感,高精度气象监测
水质传感器
探测PH/溶解氧...筑牢水质监测基础
太阳能浮漂式水质监测站
浮漂观测技术,全天候监测水体
立杆岸边式水质监测站
岸边安装,稳定采集地表水数据
水质485智能控制器
ModBus-RTU协议,智能联动控制
窨井地下水立杆式监测站
窨井地下水,水位水质同步监测
水质取水监测平台
标准化取水,保障数据准确
供排水管网水质监测系统
全覆盖管网,预警污染风险
多功能水质测定仪
多参数同步检测,适配现场实验室
多功能快速消解仪
高效消解水样,助力污染物检测
手持式水质速测记录仪
便携存储,满足应急水质监测
水质自清洗支架
自动清洁探头,保障数据稳定
温(湿)度传感器
多种通讯方式,适配多场景监测
USB温(湿)度记录仪
USB直连存储,记录温湿度变化
GSP冷链温(湿)度监测系统
符合GSP标准,全程追溯
温(湿)度监测系统(RS485组网)
RS485组网,稳定传输数据
温(湿)度监测系统(以太网组网)
RJ45网口,直连交换机/路由器
温(湿)度监测系统(4G组网)
4G全网通,远距离数据采集传输
温(湿)度监测系统(WiFi组网)
WIFI通信,兼容2.4GHz/5GHz频段
温(湿)度监测系统(LoRa组网)
LoRa低功耗,中继级联远距离通信
温(湿)度监测系统(NB组网)
NB-IoT窄带物联网频段,超低功耗
电缆沟温湿度在线监测系统
防范温湿度异常,保障供电安全
气体类传感器
探测有毒可燃气体,实时预警风险
综合管廊
智能监测管廊环境,保障管线安全
地下车库
CO监测预警,智能启停通风系统
压力变送器
精准测压,工业领域压力控制
温振一体变送器
工业设备故障智能预警与诊断分析
超声波流量计
超声测流计量,保证官网运行可靠
风管式温湿度变送器
风管专用,精准采集温湿度
管道式风速变送器
监测管道风速,保障通风高效
压差传感器
精准测压差,适配通风HVAC场景
空气质量变送器
监测PM2.5/PM10,管控空气品质
室内复合型空气质量检测仪
评估空气质量指数,提升健康舒适度
室内复合型空气质量检测仪(显示型)
实时显示,直观便捷
公厕专用空气质量检测仪
24小时监测异味气体,优化公厕环境
尘埃粒子计数器
洁净度等级评估,适配洁净环境监测
电流采集器
交流电信号采集,检测电器工作状态
TVOC变送器
监测室内TVOC含量,保障健康环境
扬尘监测站
实时监测扬尘污染,助力大气防控
噪声监测站
实时监测噪声污染,守护声环境健康
油烟检测仪
检测餐饮油烟,保障环保达标
COVI隧道能见度检测仪
提升隧道运营效率,保障行车安全
雷电预警监测站
捕捉雷电活动,提前预警灾害风险
通讯转换模块
多协议转换,保障设备互联互通
数据采集系列
集中采集数据,实现标准化处理
远程控制器
远程操控设备,无人值守智能化
字符叠加器
数据叠加视频,可视化同步展示
其他工控模块
补充系统功能,适配个性化需求
请通过如下方式获取资料
手机:
15606440259(微信同号)
QQ:
{pboot:companyqq}